活动名称:2026第二届北京永定河畔春悦跑活动
2026年3月22日(星期日)
北京市 · 永定河乐活中堤
上午 :08:30-12:00
亲子组 5公里,成人组10公里、 20公里
报名地址:马拉马拉
活动亮点
跑道全程滨水而建,能让跑者近距离欣赏永定河的自然风光。此外,中堤区域还设有条石文化港湾、互动文化景墙等,跑者在运动过程中还能感受永定河的自然、人文、历史等资源。永定河中堤道路为禁止社会车辆通行管理模式,封闭化的道路环境消除了人车混行风险,为广大跑步爱好者提供了安全、舒适的运动场地,跑道采用沥青路面铺设,助力市民畅享健康生活。本次悦跑活动分为5公里亲子组别、10公里个人组、20公里个人组 3 个组别。体验不一样的赛道,战超越自己,收获快乐与喜悦。
轨迹地图
5KM组别

关门时间: 1小时(10:00 )
出发时间 :上午场 2026年3 月22日 09:00
线路:折返环线
10KM组别

关门时间 :2 小时( 11:00 )
出发时间 :上午场 2026 年3月22日 09:00
线路:折返环线
20KM组别
关门时间 :3.5 小时( 12:00 )
出发时间 :上午场 2026年3月22日 08:30
线路:折返环线
特色赛道
“吹面不寒杨柳风”,不错的,像母亲的手抚摸着你。风里带来些新本次赛道在永定河乐活中堤内举办赛道相当安全 ;五大特色满足不太人群活动欢乐跑需求:
1 、趣味跑活动倡导积极健康的生活方式 ,吸引众多关注健康的人群参与;
2 、亲子互动环节为亲子组的家庭提供了一个共同参与 、增进亲子关系的机会;
3 、特别邀请企业内部活动 、跑团/俱乐部活动 ,实现了赛中赛以及额外的奖品同时多样化的赛程:
4 、不同的赛程满足了不同人群的需求 ,扩大了参与群体的范围;
5 、永定河乐活中堤为跑步圣地 ,为参与者提供了舒适的跑步体验确保每位参赛者都能在 安全的环境下享受越野跑的乐趣。

NO.1
活动跑道线路轨迹
活动跑道轨迹将于活动前3天踏岚行公众号/订阅号发布,大家可以导入手机或者手表,如果导入困难可百度查询导入方法,网上有很多详细教程。(有需求的选手自愿导入)
NO.2
难忘活动体验
起终点和活动跑道内会有摄影师为选手拍照,大家可通过人脸识别查询下载照片,照片链接会发踏岚行公众号/订阅号发布查询。
NO.3
免费包裹寄存服务
活动组委会将在起终点提供寄存服务;凭本人号码簿存放物品。
报名时间
即日起至 2026 年3月8日或人满即止。赛前 3 天会收到号码簿短信通知,及更详细的信息。报名后请扫码 添加进入选手群月团报团报及报名后请添加企业微信客服号进选手群。
|
组别与价格 早鸟价截止时间:2026年3月1日 |
|||
|
组别 |
类型 |
原价 |
早鸟价 |
|
5公里亲子 1大1小拍2个,2大1小拍3个 10公里成人 |
12岁以下 需成人陪同
单人 |
129/人
179/人 |
99/人
129/人 |
|
20公里成人 |
单人 |
229人 |
179/人 |
未满12周岁不得单独报名(即2014年3月21日之后出生)
团报报名
5人及以上组别团报
可享受当前时段价格9折优惠
添加官方客服微信获取团报链接
踏岚行官方客服微信:shhykf123
报名须知
(一)参加活动选手领物时需现场签署“活动免责声明书”。
(二)本次活动物资领取时间为活动前一天,活动当天不接受任何形式领物及代领。
(三)有以下疾病和症状的选手不适宜参加欢乐跑活动:
1.先天性心脏病和风湿性心脏病;
- 哮喘及其他呼吸道疾病;
- 高血压和脑血管疾病;
- 心肌炎和其他心脏病;
- 冠状动脉病和严重心律不齐;
- 血糖过高或过低的糖尿病;
- 孕妇;
- 其他不适合参与活动者(如:过度疲劳、活动前过度饮酒者)。
关于退费
关于名额转让及重复报名
1.关于名额转让
本次活动不支持名额转让,如因个人原因无法参加活动,请在满足退费规则条件下按照退费流程申请退费。以免造成不必要的损失。如果报名,就默认同意本条报名要求,请自觉遵守。
2.关于重复报名
1、如选手在多个平台上报名本次活动,都将视为重复报名;
2、为了防止滥用报名系统和确保公平公正性,一经查到重复报名,组委会将根据报名支付顺序保留第一次报名数据。其他费用不予退回。
3、如选手自身发现重复报名情况,请及时联系组委会客服人员进行解决。如在比赛前14天不与组委会联系,则视为选手默认承担相应损失。
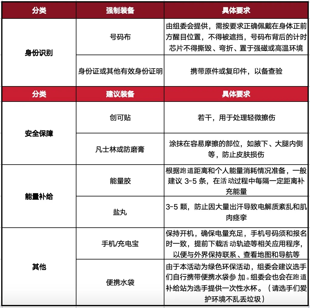
关于装备

活动包与奖牌设置

速干T恤 防水抽绳包

完赛奖牌及礼品

报名各组别均有奖牌
户外大容量轻便斜挎手提包
每名参赛选手完赛均有(颜色随机)
关于保险
本次活动为大家购买活动当日保险(建议自己购买全年意外伤害险,给自己和家人一份安心)注:保险为实名制不可转让。
乘车方式
①自驾
从北京出发,导航地址永定河乐活中堤即到
(停车场可容纳130台车左右)
②公共交通
地铁 :16号线宛平城站-C1口(东南口) ,步行 2.6公里;打车起步价即到。
公交:952路到北京十中公交站下车,步行2.6公里;打车起步价即到。
提示:根据需求组委会后续可安排摆渡车往返接送地铁到乐活中堤起终点。车费AA需另行支付。有需要可联系客服预定。

活动包领取
1、活动物资领取时间:
活动提前一天领取:2026年3月21日周六下午10:30-17:00;活动当天不接受任何领物。
具体地址和时间以短信通知为准。
领取地点:会以短信形式进行通知,请关注
2、领物须知:
领取活动物资的选手需持本人身份证件及选手号码领取,如需要带领需要提供参加活动选手的号码、姓名及身份证号码。


发表评论