tobeSmart运动知识库--马拉松,越野跑,马拉松报名、赛事报名信息

跑步

可惜!又一场先到先得A1马拉松官宣取消!

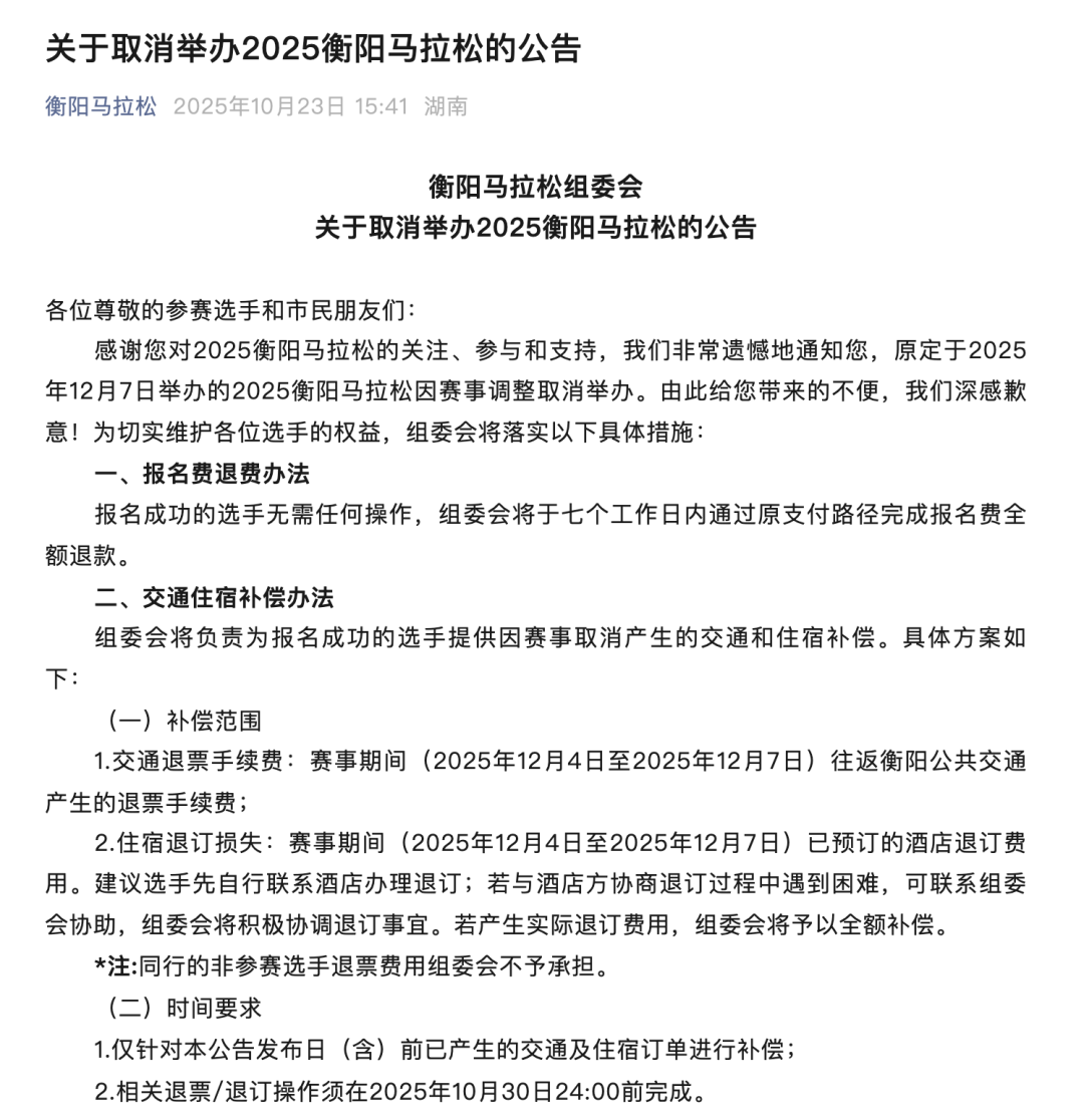
2025湖南衡阳马拉松定档12月7日!官宣取消
2025湖南衡阳马拉松报名时间9月19日10点
2025湖南衡阳马拉松报名地址:马拉马拉 数字心动
赛事规模:2.6万


招标信息如下:

赛事拟定于2025127日举行。

(二)履行地点:采购人指定地点。

(三)赛事项目及规模:计划招募约 26000人分别参加三个项目的比赛,其中:

1.马拉松(42.195公里),约6000

2.半程马拉松(21.0975公里),约14000

3.欢乐跑(约5公里),约6000

(四)赛事线路:初步拟定以下路线,具体以官方公布为准。

更多马拉松消息关注【小道跑步】后续推送:
长按扫码关注
获取更多后续消息,
进入公众号点击右上角星标,马拉松消息不错!

1.马拉松

起、终点均设在衡阳市体育中心广场(北门)。

起点(体育中心广场)-衡州大道(左幅逆行)-东二环(右前方行进)-衡州大道(右幅顺行)-蒸潭路(右转,全幅行进)-临水路(右转,全幅行进)-翠竹路(右转、全幅行进)-蒸水南路(左转、左幅逆行)-祝融路路口(直行)-蒸水南路(全幅行进)-红湘路雅士林大桥(左转、全幅行进)-蒸水北路(右转、全幅行进)-蒸湘北路蒸水大桥(右转、全幅行进)-蒸水南路(左转、全幅行进)-石鼓书院路口(右转、辅道)-中山南北路(全幅行进)-雁城路(左转、全幅行进)-湘江南路(右转、全幅行进)-湘江大桥北侧引桥(右转、全幅上桥)-湘江大桥(左幅逆行)-湘江大桥北侧引桥(左前方行进、全幅下桥)-广东西路(左转、全幅行进)-湘江东路(左转、右幅顺行)-东二环路口(左转)-东二环辅路(左幅顺行)-东风路口(折返)-东二环辅路(左幅逆行)-湘江东路(左转、左幅逆行)-东二环引桥(左转、全幅行进)-东二环(全幅行进)-近衡州大道路口(右前方、辅道全幅行进)-衡州大道路口(右转、右幅顺行)-终点(体育中心广场) 

2.半程马拉松

起、终点均设在衡阳市体育中心广场(北门)。

起点(体育中心广场)-衡州大道(左幅逆行)-衡州大道东二环路口(右前方行进)-衡州大道(右幅顺行)-海通国际广场(左折返)-衡州大道(右幅顺行)-湘江大桥东岸南侧引桥路口(右转)-湘江东路(左转、左幅逆行)-东二环西侧引桥(左转、全幅行进)-东二环(左幅逆行)-衡州大道路口(右转)-衡州大道(左幅逆行)-终点(体育中心广场)。

3.欢乐跑

起、终点均设在衡阳市体育中心(南门)。

起点(体育中心南门)-衡州大道(左幅逆行)-耒酃路路口(左转)-耒酃路(全幅行进)-酃湖大道路口(右转)-酃湖大道(右幅顺行)-酃湖路路口(折返)-酃湖大道(右幅顺行)-衡阳师范学院西门(右转)-衡阳师范学院图书馆路-衡阳师范学院东环路-终点(体育中心南门)。
更多马拉松消息关注【小道跑步】后续推送:
长按扫码关注
获取更多后续消息,
进入公众号点击右上角星标,马拉松消息不错!



2025上海马拉松、上合昆明马拉松或将取消欢乐跑!
速查!2025北京平谷马拉松吉祥物中奖用户公布!
2026马拉松何去何从?这几点关系到你!
金标!2025深圳马拉松报名即将开启!

发表评论