目前已经对项目进行招标完成并开始有项目已经启动!前两天已经陆续招标完成!

2026北京一场公园半马报名!先到先得!
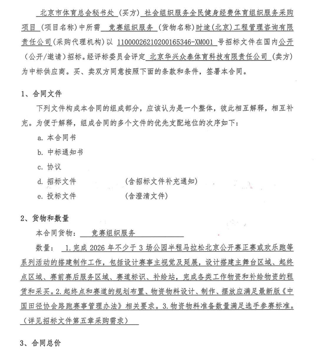
对于北京的马拉松爱好者来说,“公园半程马拉松北京公开赛”一直是大家心目中的“白月光”。它不只是竞技,更是一种融入自然的生活方式,除了距离近最主要的是中签率应该会高一些。北京市体育总会之前发布了最新的采购意向!目前已经中标,所以接下来可能就开始办了!中签率应该会高不少!中标信息如下:
| 北京蓝火体育产业有限公司 | 108.0306万元 | 1.完成2026年不少于3场公园半程马拉松北京公开赛正赛或欢乐跑等系列活动的搭建制作工作,包括设计赛事主视觉及延展,设计搭建主舞台区域、起终点区域、赛前赛后服务区域、赛道标识、补给站,完成各类工作物资和补给物资的租赁和采买。2.起终点和赛道的规划布置、物资物料设计、制作、摆放应满足最新版《中国田径协会路跑赛事管理办法》相关要求。3.物资物料准备数量满足选手参赛标准。 |

目前多场赛事属于公园半马:后沙峪半程马拉松、房山半程马拉松等等

🏃♂️ 什么是“公园半马”?为什么北京跑友都爱它?
如果你厌倦了城市马路的喧嚣与折返,那么“公园半马”绝对是你的菜。
“公园半程马拉松北京公开赛”由北京市体育局、北京市体育总会主办。自2015年创办以来,它已经成为了北京全民健身的一张亮丽名片。它的独特魅力在于:
-
“氧气”十足的赛道:赛事通常选址在如南海子公园、温榆河公园、园博园等等京城顶级生态绿肺。在绿树成荫、碧波荡漾的环境中奔跑,每一口空气都是负氧离子(实际举办第地点等官宣)。
-
专业级的办赛标准:虽然身处公园,但赛事组织严谨、专业。赛道经过精准测量,计时系统精准,补给站与志愿者保障到位。
-
大众等级认证:该赛事是《北京市大众马拉松运动等级标准》的适用赛事。只要你完赛并达到相应成绩,就能获得由北京市体育总会和北京市田协共同认证的官方大众等级证书!
更多马拉松报名消息关注【小道跑步】👇🏻后续推送: 
长按扫码关注 获取更多<2026马拉松>报名消息, 进入公众号点击右上角⭐️星标,马拉松报名不错!
📢 2026采购意向公开:顶级运营商招募中
为了给广大跑友提供更高质量的赛事体验,北京市体育总会(本级)已正式发布2026年度的采购意向。这意味着,明年的赛事规划已经进入实质性筹备阶段!
项目详情如下:
| 采购单位 | 采购项目名称 | 预算金额 | 预计采购时间 |
| 北京市体育总会(本级) | 社会组织服务全民健身经费 | 180万元(一共) | 2026年2月 |
💼 采购需求概况:
-
采购目标:负责公园半程马拉松北京公开赛正赛及系列活动的竞赛组织工作。
-
核心要求:
-
投标人必须是境内依法注册的独立法人;
-
赛事整体运营服务标准必须满足最新版**《中国田径协会路跑赛事管理办法》**的相关要求。
这一举措确保了2026年的公园半马将继续维持高规格、专业化的水准,无论是赛道布置、安全保障还是选手服务,都将得到有力支持。
虽然正式的比赛报名通知还未发布,但结合往年规律和采购进度,我们建议跑友们:
-
训练建议:公园赛道相比普通马路可能会有更多的缓坡和起伏,建议大家在奥森或朝阳公园等有坡度的路段进行针对性训练,增强核心与下肢力量。
-
健康第一:正如官方提示,半马是高负荷运动,请务必保证身体健康,科学备考。

发表评论